AI-Powered Lead Capture & Nurture: Automate Engagement & Convert More Leads
This automation captures and categorizes leads from multiple sources, triggers AI-driven follow-ups, and nurtures prospects automatically. It streamlines engagement, ensuring no lead goes unnoticed while optimizing your conversion process.
Quick Summary
Manually tracking and nurturing leads is time-consuming and inefficient. AI-Powered Lead Capture & Nurture collects leads from multiple channels, categorizes them, and triggers personalized follow-ups—ensuring every opportunity is maximized. It integrates with Gmail, OpenAI API (ChatGPT), Google Sheets, Slack, HubSpot CRM, and Google Looker Studio to automate engagement, track performance, and optimize conversions without manual effort.
How It Works & Key Benefits
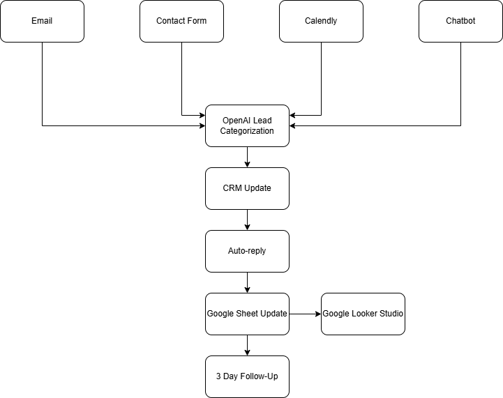
Step 1: Lead Capture from Multiple Channels
How It Works: This automation collects leads from various sources, including email, website forms, Calendly, and a chatbot. AI extracts key details such as name, contact info, and inquiry type.
Benefit: Ensures all potential leads are captured in one place, preventing missed opportunities.
Step 2: AI-Powered Lead Categorization
How It Works: AI analyzes each lead’s message content and assigns:
Lead Temperature: Hot, Warm, or Cold
Lead Category:
Pricing & Services
Custom Automation Request
General Automation Inquiry
Technical Question
Something Else
Benefit: Ensures each lead is properly classified, allowing for better prioritization and follow-up.
Step 3: CRM Update & Automated Meeting Invitation
How It Works:
The lead’s details are added to HubSpot CRM, including name, contact info, lead temperature, and category.
An automated reply email is sent, inviting the lead to book a meeting via Calendly.
Benefit: Speeds up the response process, increasing the likelihood of engagement and conversion.
Step 4: Lead Data Logging & Analytics
How It Works:
All leads are logged into a Google Sheet, ensuring a backup database.
The Google Sheet is connected to Google Looker Studio, generating a real-time dashboard that visualizes:
Lead volume trends
Conversion rates
Response times
Performance insights
Benefit: Provides actionable data for refining lead generation strategies.
Step 5: Automated Follow-Up for Unresponsive Leads
How It Works:
After three days, leads that haven’t responded to the initial email receive a follow-up email, reinforcing the value of booking a call.
Benefit: Increases the likelihood of converting leads who didn’t respond initially, ensuring no opportunity is lost.

